企業質量信用報告

江蘇美鑫食品科技有限公司
二零二三年二月
目 錄
報告前言........................................................................................................................2
一、 報告編制規范......................................................................................................2
二、 高層致辭..............................................................................................................3
三、 公司簡介..............................................................................................................4
報告正文........................................................................................................................5
一、 企業質量理念......................................................................................................5
二、 內部質量管理......................................................................................................6
三、 質量誠信管理......................................................................................................6
四、質量管理基礎........................................................................................................9
五、產品質量責任......................................................................................................12
六、質量風險管理......................................................................................................16
報告結語.......................................................................................................................24
一、未來展望..............................................................................................................24
二、報告自評..............................................................................................................24
三、報告參考..............................................................................................................25
四、讀者意見反饋......................................................................................................25
(一)報告內容客觀性聲明
在編制報告前已充分了解《企業質量信用報告編寫指南》,并依照要求編寫本企業的《企業質量信用報告》。 本公司保證本報告的內容真實、準確、完整,不存在任何虛假記載、誤導性陳訴或重大遺漏,并對其內容的真實性、準確性承擔個別及連帶責任,力求客觀、全面的批;披露公司在質量管理、產品質量責任、質量誠信管理等方面的理念、制度、措施及取得的績效等。
(二)報告組織范圍
江蘇美鑫食品科技有限公司(以下簡稱“美鑫”或“公司”)
(三)報告時間范圍
2023 年 2 月 1 日-2023 年 2 月 28 日
(四)報告發布周期
本次報告為首次公布,本報告為年度報告,一般在下一年度 3 月份之前發布。
(五)報告數據說明
本報告中所有數據均來自公司正式文件、統計本報告或有關公開信息。
(六)報告獲取方式
本報告以電子版和紙質版兩種形式發布,報告電子版以公司內部網站上傳。
以客戶第一,精益管理,持續改進,追求卓越為方針,堅決落實企業質量主體責任,嚴格遵守相關質量法律法規,始終以高于行業標準的內控標準來嚴格要求自己,健全產品質量、服務追溯體系,切實履行企業質量主體責任,依法承擔質量損害賠償。
為確保質量誠信體系的有效運行,從制度上加以規范,從考核手段上加以落實約束,從質量文化上加以引導,從努力改進和積極實施名牌戰略上加以提高和升華,大力營造和創建質量誠信工作氛圍和體系,不斷努力提升公司產品的使用性能,切實服務用戶。
質量為基,誠信為本,江蘇美鑫食品科技有限公司將一如既往努力踐行質量第一、誠信經營的社會責任,持續打造精品,向質量求效益,以質取勝。
江蘇美鑫食品科技有限公司
總經理 :凡文險
江蘇美鑫食品科技有限公司,是由“徐州美鑫食品”經過老廠改遷重建而來的。“徐州美鑫食品”創立于 2013 年,起初是滿足自有火鍋品牌“川鍋一號”鍋底料的生產,隨著火鍋行業的發展及自身研發的投入,逐漸成長為長三角地區規模較大的專業從事火鍋底料、醬料及其他復合調味料的研發、生產、銷售、服務一體化企業。
2017 年 9 月,江蘇美鑫食品成立。占地面積達 5 萬多平方米,總投資 5 億元,年產值 10 億以上。2019 年 9 月正式投入生產,新工廠以安全、智慧、綠色、透明、人文為建廠的核心理念,融入食品研發、創意生產、工業旅游的新概念,截止今日成功服務客戶 10000+ ,產品遠銷歐美、澳洲、東南亞海外地區,立足打造湯汁醬料新一代調味料領導品牌。

十多年的企業發展歷程,同時也是江蘇美鑫食品企業文化凝聚升華,積累沉淀的過程。2020 年,公司高層領導多次組織企業員工、管理干部、董事會成員等進行意見征集、討論研究,最終形成了目前的使命、愿景和價值觀 。

網址:http://www.jnhswt.cn/
郵件:meixinsp@126.com
電話:0516-83508767
銷售熱線:0516-83508767
公司始終保持“誠實正直”的企業品格,秉承“技術先進、質量為本、顧客滿意、持續改進”的質量理念,持續進行質量改善。
公司具有從原料到成品的全工序生產能力。對于產品的質量保證,設有入廠檢驗、過程巡檢、出廠檢驗、產品外檢、不定期現場稽查和集中品質檢查。此外,公司推行全面質量管理,鼓勵運用 PDCA、QC 七大手法等質量工具,積極開展 QC 活動。
在江蘇美鑫,“客戶第一,精益管理,持續改進,追求卓越”是大家公認的質量觀念。良好的品質不僅體現在產品本身,更體現在服務方面。在嚴格管控生產質量的同時,公司也建立了完善的產品服務機制,確保儲存、運輸、客戶在使用過程中發生的問題能夠得到及時有效的解決。
公司憑借長久以來誠信務實的合作精神、強大的研發生產實力和過硬的產品質量獲得業界的認可。秉承“精細化”發展思想,向客戶不斷提供優質的產品和服務支持,公司目前與首農味業、康躍集團、鍋圈食匯,呷哺呷哺、嚴廚、川鍋一號等餐飲企業建立了良好的合作關系。
2020 年,公司通過 ISO9001 質量管理體系、HACCP 危害分析與關鍵控制點體系審核,并申請多項發明專利和設計型專利、2022 獲得徐州市質量獎。公司將“打造湯汁醬料新一代調味品領導品牌。”作為企業的品牌愿景,近幾年,不斷加強對顧客滿意度的關注和投入,希望將產品做到更好,得到更多顧客的認可和青睞,真正走進客戶的心中。
榮譽證書

(一)質量機構

公司成立以總經理為首的質量管理組織和符合要求的品管部。公司成立了食品安全小組,設置管理代表及食品安全小組長,負責食品安全小組日常管理;各組員負責本部門的質量管理工作。品管部內設有來料檢驗、過程檢驗、出廠檢驗等環節等,同時品管部負責公司質量體系運營。
食品安全小組的職責:
(1)編制適合本企業的質量管理體系文件;
(2)組織制定企業的質量方針和質量目標;
(3)負責和監督企業質量管理體系的有效運行;
(4)制定質量獎懲制度,負責協調各部門的質量責任,并考核工作質量;
(6)負責重大質量事故的分析處理;
品管部的職責和權限:
(1)質量檢驗按照有關標準和規定,對原材料、半成品、成品進行檢驗。按規定做好質量記錄和標識,及時提供準確可靠的檢驗數據,掌握質量動態,保證產品檢驗的可追溯性;
(2)質量控制:根據產品質量要求,制定原材料、半成品和成品的企業內控質量指標,組織實施過程質量控制,運用數理統計方法掌握質量波動規律,不斷提高預見性與預防能力,并及時采取糾正措施、預防措施,使生產全過程處于受控狀態;
(3)出廠產品合格確認和驗證:嚴格按照相關產品標準,杜絕不合格產品的出廠;
(4)質量統計和分析:利用 SPC、MSA 等數理統計方法,及時進行質量統計,做好分析和改進工作。
(5)根據公司運營狀況,與各部門共同學習三體系的相關知識,使其了解體系的運行方式及優勢,同時進行 ISO9001、HACCP 體系整合建設;
(6)在體系架構內,根據各部門的作業方式,匯同各部門梳理其工作流程并監督執行;
(7)主導和推動各部門內審,使其在體系架構內良性運轉;協調認證機構的溝通、聯絡,主導體系的第三方認證工作;配合銷售部、品管部,參與客戶第二方審核。
(二)質量管理體系
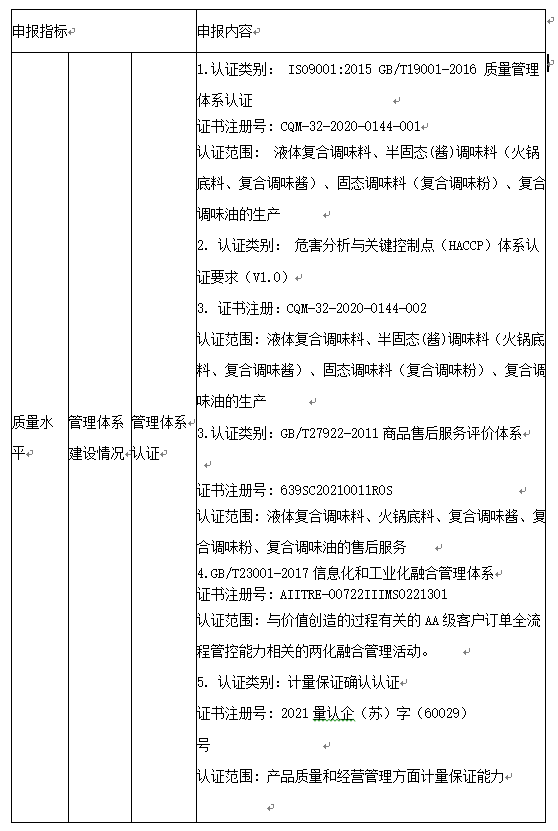
近年來,我們通過實施 GB/T19001-2016/ISO9001:2015 質量管理體系、危害分析與關鍵控制點(HACCP)體系(V1.0)、 GB/T27922-2011 商品售后服務、GB/T23001-2017 兩化融合管理體系、計量保證確認體系,不斷優化資源整合,修訂、完善公司管理流程,建立健全適應本企業實際的質量管理體系,扎實有效地落實了管理工作中的各項責任、各項目標,確保質量管理體系有效運行,推進公司可持續發展。
(1)公司的質量管理體系的有效性建立源于公司設立了一套合理有效的科學、標準的管理文件,規范指導整個生產過程,確保質量管理體系的順暢;
(2)根據公司質量目標,分解下發各部門分質量目標,定期開展質量目標實施檢查工作。對檢查中發現的問題,及時反饋,同時以用戶為切入點,以顧客為關注焦點,以用戶滿意度為測量標準,用盡善盡美的售后服務來滿足用戶和社會的需求,贏得用戶的信賴和滿意,確保質量目標持續改進。
(三)質量安全風險管理
1.質量投訴處理
堅持“客戶第一”的工作理念,為了解和掌握顧客對公司產品質量,交付和服務的評價和滿意和不滿意程度,及時針對顧客不滿意實施改進,公司制定《顧客滿意程度控制程序》。公司設立專門的客服部門為產品售后服務主體,負責客戶售前、售中、售后一切投訴接待、所有投訴處理的協調和落實、監督管理;用戶服務部負責處理顧客質量咨詢和投訴。對顧客抱怨、投訴等信息進行了責任落實。同時每年進行一次顧客滿意度調查,對顧客潛在不滿進行分析,并將整改落實到責任部門。
2.質量風險監測
公司建立企業質量檔案和產品質量對比驗證數據庫,不斷完善和健全質量風險監測,定期總結、分析階段性的質量狀況,采取有針對性的解決方案,不斷優化和改進質量管理的手段和關注點,定期分析質量狀況,開展質量安全風險監測和分析評估,為生產穩定、優質產品提供系統保障,全面降低質量安全風險。
3.應急管理
品管部以《質量反饋單》形式書面通知責任部門,同時由公司組織相關部門,對事故進行認真分析,找出原因,采取補救及預防措施,并進行責任追究和處理,杜絕事故再次發生,并及時將事故原因及處理方案反饋給客服部,客服部驗證其結果,并報公司分管領導審批。同時向上級主管部門作出書面檢查報告,并追究相關領導和責任者的責任,嚴肅處理。
(一)質量誠信方針、目標
公司質量誠信方針:
客戶第一,精益管理,持續改進,追求卓越。
公司質量誠信目標:
本公司依據質量和食品安全方針框架的要求制定了與之相適應的目標。
2.1 出廠檢驗合格率:100%
2.2 顧客滿意度得分:≥90 分
2.3 客戶投訴處理率:100%
2.4 重大質量和食品安全事件為零
(二)質量承諾
我們向顧客作出以下鄭重承諾:
1、持續保持質量和 HACCP 體系,并不斷改進其有效性;
2、公司保證交付經檢驗合格的食品,為客戶提供符合要求的食品。
(三)營銷管理
售前保障:江蘇美鑫食品科技有限公司優化合格供應商、重視用戶所需的產品質量和用戶感受,做到制度上規范產品管理,理念上提倡產品質量管理,績效上考核產品質量管理,切實保證用戶使用高品質、高性能、高質量的產品及服務。
售后保障:江蘇美鑫食品科技有限公司為用戶提供產品檢驗合格證書,以確保用戶能使用公司的合格產品。公司保證出廠的產品均按國家有關標準檢驗,產品的生產和檢測均有質量記錄和檢測資料。不合格產品絕不出廠。公司承諾嚴格按合同要求交貨期按時交貨,對于用戶提出關于產品質量、服務方面的異議,公司保證在接到用戶提出異議后 24 小時內做出處理意見。若需現場解決的,保證派出銷售人員和專業技術人員,并做到質量問題不解決不撤離、客戶不滿意不撤離,對用戶反饋的產品質量問題及處理結果予以存檔。
(一)標準管理
企業產品執行國家相關標準,不斷強化標準執行,持續推進生產工藝。產品出廠合格率達到 100%、產品檢驗及時率 100%、原料檢驗準確率 100%, 重大質量和食品安全事件為零。
(二)計量管理
1.重視計量管理工作,機構健全
公司嚴格執行《中華人民共和國計量法》等文件法規,深入落實省局提出的目標、任務和要求,建立健全《計量器具管理辦法》,依據《GB/T19022-2003/ISO10012:2003測量過程和測量設備的要求》優化管理體系,并獲得計量保證確認認證。同時責成品管部全面負責公司的計量設備管理工作,設有專職計量員負責公司的在用計量設備管理、配備和定期校檢工作。同時,公司加強了對計量管理人員的專業培訓,及時派員參加上級主管部門組織的各類專業培訓,為公司的計量管理的規范化、標準化提供了有力的保障。
2.計量器具管理規范,定期檢定、校驗
為確保產品質量,在產品生產工藝中嚴格過程控制,按照公司監視和測量設備管理程序以及計量器具內校標準,對生產工藝過程中的原材料、半成品加強計量管理,確保計量設備的正常運行和計量的準確性。
(三)認證管理
公司通過 GB/T19001-2016/ISO9001:2015-質量管理體系、
危害分析與關鍵控制點(HACCP)體系(V1.0)
GB/T23001-2017 兩化融合管理體系
GB/T27922-2011 商品售后服務
計量保證確認認證
同時認真貫徹認證工作的開展實施,每年實施監督審查,持續改進完善,不斷優化工藝技術改造,提升核心技術,促進技術改革與創新引領行業進步。
公司各體系認證證書








(一)產品質量水平
江蘇美鑫食品科技有限公司從成立伊始,完全按照現代化企業生產管理體系進行流程設計和組織構架建設,產品從研發、設計、生產、質量管理等均采用先進的設備和工藝水平。
表 1 企業質量水平情況表

(二)產品售后責任
公司依據國家《中華人民共和國產品質量法》及《中華人民共和國消費者權益保護法》,明確江蘇美鑫食品科技有限公司產品的售后服務承諾,依據相關國家法律法規建立了售后服務制度,并制定相關的程序文件進行規范。多年以來我們的產品從未發生過因質量或服務的產品召回情況。
(三)企業社會責任
江蘇美鑫食品是一家關愛、服務、誠信、敬業、學習、創新并充滿社會愛心的人性化企 業,基本目標是向餐飲行業提供標準化復合調味料及一整套產品解決方案。價值觀是“客戶第一、擁抱變化、坦誠、分享、擔當、講規則”,核心思想就是以客戶為中心、以人為本、以業績為導向、以身表率。
公司始終懷著感恩的心態,努力回饋社會,以積極的態度組織員工參加各類公益性活動,力爭做一個讓社會、政府、員工和股東滿意的企業,注重在公眾場合展示江蘇美鑫食品的精神風貌,樹立企業的品牌形象。
公司的公益支持方向

公益支持作為公司企業文化建設的重要內容,得到公司高層領導的始終關注。高層領導以身作則,帶動了員工積極參與各項公益活動和項目。公司將公益支出納入了企業預算,捐贈形式包括現金、產品以及其他有形資產等,在公司內部也成立了關愛基金,用于自身員工的扶危濟困,獲得員工一致認可。
集團公司組織進行新冠疫情捐助、五福娃、留守老人

在安全生產職業健康方面,依據行業標準法律制度,建立健全安全管理體系,定時清理各種危化品,做好職業危害檢測身體,加強和完善安全、消防隊伍的建設,增加巡檢力度,消除安全隱患,如 2022 年 6 月份公司組織“安全生產月”活動,全面普及教育生產安全常識,組織演練“火災”等緊急情況的處置等活動。新入廠人員在進入生產現場前,必須進行廠級、車間和班組"三級安全教育",使新員工了解工廠的生產概況,了解安全生產的基本知識。“三級教育”后,入職后建立師徒關系,在師傅帶領下進行操作,逐步提高技能。
應急預案實操演練


在慈善公益方面,公司內部對需要幫助的職工開展了愛心捐助:
宗師傅是我們公司生產車間的一名普通工人,2020 年 4 月 20 日造成,在去上班路上遭遇了車禍,頭部遭受重創,在重癥監護室昏迷數日之久。由于肇事司機逃逸,且事發路段沒有監控,交警部門無法出具《道路交通事故認定書》,導致社保局不予認定工傷,因此高額的治療費用只能由其本人承擔。 事故發生后,公司領導第一時間前往醫院慰問并協助處理該事故,同時公司幫宗師傅報銷了醫療費,還給宗師傅送去了慰問金。
公司的公益事業仍然走在路上,如在職業健康方面,關懷員工健康,公司工會會與當地醫院合作,組織醫院醫生來工廠內,現場為了公司員工及家屬進行免費體檢活動等等。
(四)質量信用記錄
2020 年獲得了質量管理體系認證證書、危害分析與關鍵控制點(HACCP)管理體系證書,至今一直有效持有證書。
通過不斷推進質量管理體系有效運行,產品設計、采購、生產制造、檢驗等各環節均得到了有效的管控,產品質量水平得到不斷提升。
6.1 質量投訴風險
堅持“客戶第一”的工作理念,為了解和掌握顧客對公司產品質量,交付和服務的評價和滿意和不滿意程度,及時針對顧客不滿意實施改進,公司制定《顧客滿意程度控制程序》。
顧客滿意度調查流程
公司對不同客戶分別進行滿意度調查,戰略客戶和合作客戶采用不同測量方法獲得有效信息進行改進評價項目和客戶的關進需求如質量、價格、可靠性、交付期、顧客服務,技術支持等。詳見表:

客戶滿意度測量方式

客服部通過制定《顧客滿意度控制程序》,規范了顧客服務投訴處理程序,明確了顧客服務投訴處理流程(投訴的受理、傳遞、落實處理、回訪、責任追究并歸檔),且通過對顧客服務投訴處理過程節點的明確要求及管控,確保投訴信息100%閉環管理,形成了有效的服務投訴管理機制,能夠及時妥善的處理顧客服務投訴,使客戶投訴轉化為客戶忠誠。
根據顧客群體及投訴問題的不同類型,公司搭建多種形式的顧客信息交流平臺,針對關鍵顧客對接觸方式的主要要求,以文件、會議等形式傳達到相關部門,客戶服務部設立服務信息管理、品質控制部設立兼職投訴專員及投訴熱線,及時解決顧客需求。對于一般顧客,通過搭建統一的投訴處理平臺,保證了一般顧客服務反饋及投訴信息的扎口管理及有效解決;對于大客戶、重點顧客,專人全程跟蹤,保證了大客戶、重點顧客的服務反饋及投訴得到快速處理、及時有效解決。
顧客查詢信息、交易和投訴方式


顧客滿意度調查內容包括產品(技術領先性、穩定性、包裝)、發貨(準時)、服務(快捷)、購銷合同條款、與競爭對手的比較優劣等方面。要求問卷回收率在 75%以上。按各項目進行加權平均,統計顧客提出的問題,按重要度及滿意度,編制《滿意度調查報告》,通報公司各相關部門,并要求各相關部門分別提出改善方案與時間。公司總經辦負責跟進各部門在制度、流程、人員、培訓等方面的改進進度與效果。跟蹤產品、服務質量,及時獲得顧客滿意度信息公司在加強內部改善,以提高顧客滿意度。
2022 年上半年客戶滿意度報告


我們針對每一個客戶與我們發生的交易、溝通行為,都要及時跟蹤產品、服務的質量,以保證及時獲得顧客的反饋信息。公司通過定期走訪和會議交流等方法跟蹤、了解顧客在產品、服務和交易方面的意見和建議。公司制定了《客戶拜
訪管理辦法》, 調查競爭對手的顧客滿意信息,提升公司競爭能力。
銷售員客戶拜訪記錄

以客服中心為主,通過客戶反饋內容確定相應責任部門進行溝通,如是質量問題由生產車間和品管部處理,包括原材料的產品質量,有效期等。其負責保障調味品的安全性,合格性,有效性。

顧客的特殊需求將反映至技術中心和生產中心,包括競爭對手做不到的我們在質量上更大程度的滿足顧客需要。
如果是服務質量問題我部門將聯系品管部和物流部,對產品的運輸過程,運輸時限和包裝問題處理解決,在運輸方式上盡量采取顧客要求的運輸方式,在運輸時間上,根據客戶需要盡量尋找更快捷的方式以最快速度到達顧客手中,在包
裝上按產品規格和要求進行包裝。

在產品質量上保證質量的合格性與安全性,并根據客戶特殊要求進行產品定向生產以保證客戶的忠實度與重復購買。
過去三年對顧客滿意度調查結果顯示(下發調查問卷、每半 年一次),合作滿意度呈逐年上升趨勢。(見下圖)

2)顧客服務反饋及投訴的分析、改進、應用客服部會將客戶滿意度調查結果及時分享給銷售部、研發部等部門,針對調查目標的變化和趨勢分析并討論可能存在的問題,結合區域銷售的情況討論改進方案。20 年的滿意度調查結果顯示,質量方面和技術服務上整體還是比較滿意的,但是在價格和交貨期上,客戶相對滿意度低一點,可見,在價格及交貨期上還是需要提升的。下表為改進措施:

6.2 質量安全風險監測
公司高層領導始終堅持“質量是企業的生命線”,以簽訂“安全責任狀”的形式明確了一把手為產品和服務質量安全第一責任人,實現從產品研發、生產實施到市場銷售及服務的全覆蓋。公司成立了安全生產委員會,負責安全生產工作的指導和協調,制定安全生產規劃和控制指標,建立了橫向到邊、縱向到底的安全管理網絡,在全公司范圍內推行安全標準化升級達標活動,成功通過二級安全標準化企業資質,實現了安全由制度管控向文化管理轉變。
6.3 應急管理
公司建立完善的應急響應體系,通過加強領導、強化責任、完善預案、健全機構、整合力量、周邊協同、落實措施等把應急管理工作不斷推向深入。如制定了《生應急準備和響應控制程序》、《食品安全應急響應制度》、《應急管理制度》、《事故管理制度》,建立安全生產風險分析和預警機制,以及公司進行疾病預防講座,并組織員工定期體檢,保證員工身心健康。對于突發性自然災害,公司在建立防護系統的同時,也進行事故現場逃生模擬,將自然災害防患于未然。
質量管理是企業的軟實力,信用是企業的根本,也是制約企業發展的根本因素之一。世界質量大師朱蘭博士說“21 世紀是質量的世紀”,在經濟全球化的今天,質量發展已成為世界潮流。未來,公司將以強烈的責任感和高度的使命感來扎實推進質量管理,穩固維系企業信用,以卓越的產品質量占領市場,以良好的信譽留住客戶,推進質量管理體系的持續改進和高效運行,全面強化全員維護名牌形象、打造空調精品的質量意識,將“質量就是生命”、“信用就是根本”的工作理念,內化于心,外付諸于行動。
本報告展現了公司在質量誠信建設和實踐中的成果,盡管還有不夠完善的地方,但總體上可以看出企業對產品和服務的質量和誠信是令人滿意的,無質量投訴、無質量安全重大事故的結果詮釋了企業質量誠信管理的成果。
今天,江蘇美鑫食品科技有限公司正以昂揚的斗志,巨大的熱忱,通過自身的努力與拼搏,向著打造百年企業,向著建成中國乃至世界一流品牌的目標而邁進!
江蘇美鑫食品科技有限公司
二 0 二三年二月二十八日
公司的發展戰略定位于火鍋調味料細分市場,從事研發、生產、銷售服務;以創新為原則,培育企業核心競爭力;通過豐富的火鍋行業產品鏈、專業的學術交流,健康高效的專業渠道以及個性化的產品DEMO 推廣服務獲取目標市場良好的認知,打造湯汁醬料新一代調味品領導品牌,至 2024 年成為全國火鍋行業調味料銷售前三。江蘇美鑫食品科技有限公司秉持 “客戶第一”的理念,建立質量信用管理制度,依托質量管理體系,建立健全質量責任體系,開展了包括產品設計、生產過程、產品檢測。用戶滿意度調查、合同管理、供應商管理等涉及質量誠信管理的制度建設工作,將續推進精益管理,激發員工改善熱情等措施,實現產品質量的全過程有效控制,確保產品質量過硬,保持行業領先,自主品牌得到市場和用戶的高度認可。
(1)GB/T 29467-2012 《企業質量誠信管理實施規范》
(2)GB/ 31870-2015 《企業質量信用報告編寫指南》
尊敬的讀者:
感謝您閱讀本報告!
為持續改進公司質量誠信管理工作,提高質量服務水平,公司希望本報告能夠成為公司內外部各利益相關方溝通交流的渠道和平臺,若您對本報告有任何意見和建議,請填寫讀者意見反饋表,通過以下方式將您的意見反饋給我們,對于您的支持和幫助,我們深表感謝!
聯系地址:江蘇美鑫食品科技有限公司
郵政編碼:221000
網址:http://www.jnhswt.cn/
郵件:meixinsp@126.com
電話:0516-83508767

|
上一條:美鑫食品 | 用美味給世界帶來美好
下一條:美鑫食品相關環保文件公示 |
返回列表 |